中财投资网(www.161588.com)2026/1/23 21:12:31讯:
1月23日,本周连板牛股江化微)
href=/603078/>江化微(603078)(603078)股价再次涨停,拿下“五连板”。
昨日盘后,江化微发布相关公告予以提醒。公司表示,截至2026年1月21日,其最新市盈率高达101.34倍,远高于同行业30.86倍的平均水平。
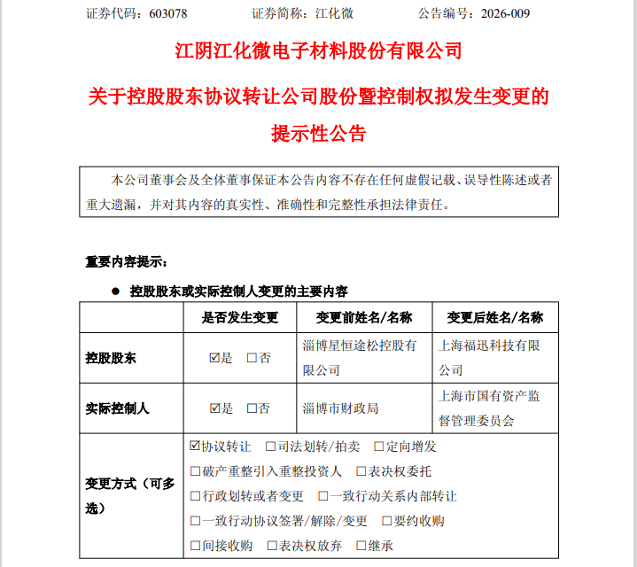
就在股价大涨之前,江化微筹划的控制权变更事项有了最新进展。2026年1月19日,江化微发布公告称,公司控股股东淄博星恒途松拟将其所持有的公司23.96%股份以18.48亿元的总价转让给上海福迅科技,届时,公司实控人将由淄博市财政局变为上海市国资委。

相关公告显示,彼时,上海福迅科技成立还不到一周,其控股股东为上海华谊(持股95%),而上海国资委持有上海华谊100%的股权。
为了帮助上海福迅科技更好地拿下江化微的控制权,淄博星恒途松承诺,将努力促使江化微目前的董事长、第二大股东殷福华作出承诺。其中包括殷福华及其关联方不得从事与江化微业务相同或相似的业务,不得招揽江化微的员工,并且在5年内不得从江化微主动离职。
消息出炉次日(1月20日),江化微股价复牌即收获“一字”涨停。值得注意的是,就在公司宣布因筹划控制权变更事项股票停牌的当日(1月12日),该股股价亦实现涨停。
除了具备重组概念,江化微还身具半导体、光伏等概念,公司是国内众多知名半导体集成电路、平板显示、LED、太阳能光伏行业企业的供应商。而在今日,此前沉寂多日的光伏板块涨势喜人,板块内掀起涨停潮。
消息面上,当地时间1月22日,马斯克在世界经济论坛年会期间,明确力挺太空光伏,并披露关键产能规划。
本周,还有两只个股连拿四个涨停,分别是白银有色)
href=/601212/>白银有色(601212)和*ST长药(300391),而本周最强连板股花落锋龙股份)
href=/002931/>锋龙股份(002931),成绩为“五连板”。拉长时间统计,该股已豪取“十八连板”,成为年初至今最强的连板股,市场无人出其右。
锋龙股份股价大涨系受“人形机器人第一股”优必选拟入主公司消息的影响。日前,锋龙股份发布公告提示,如未来公司股票价格进一步异常上涨,公司可能再次向深圳证券交易所申请停牌核查。